Brain-inspired Lab Peking University

Publications

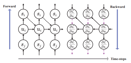
In the past 5 years, our team has studied neuromorphic vision and spike-based intelligence from three aspects: 1) retinal encoding/decoding models and neuromorphic spike cameras, 2) large-scale spiking neural network models and learning methods, and 3) neuromorphic visual analysis and processing algorithms and systems. Our works systematically address key scientific and technical challenges in the full pipeline of neuromorphic vision, from understanding biological visual coding principles, to developing spike-based sensing devices and computing models, and further to building practical high-speed vision algorithms and systems.Based on these efforts, over 70 papers have been published in top-tier conferences and prestigious journals. Those papers have been cited 5400+ times according to Google Scholar, and several of them are among the most cited works in related research topics such as spiking neural networks and neuromorphic vision.

Most of our recent work should be accessible on an Open Access basis. However, if you cannot locate a specific manuscript online, please feel free to contact us.

2026

2025

2024

NeurIPS Spiking Neural Networks
Spiking Transformer with Experts Mixture
Zhaokun Zhou†, Yijie Lu†, Yanhao Jia, Kaiwei Che, Jun Niu, Liwei Huang, Xinyu Shi, Yuesheng Zhu, Guoqi Li, Zhaofei Yu, Li Yuan
2024 The Thirty-Eighth Annual Conference on Neural Information Processing Systems (NeurIPS), 2024.
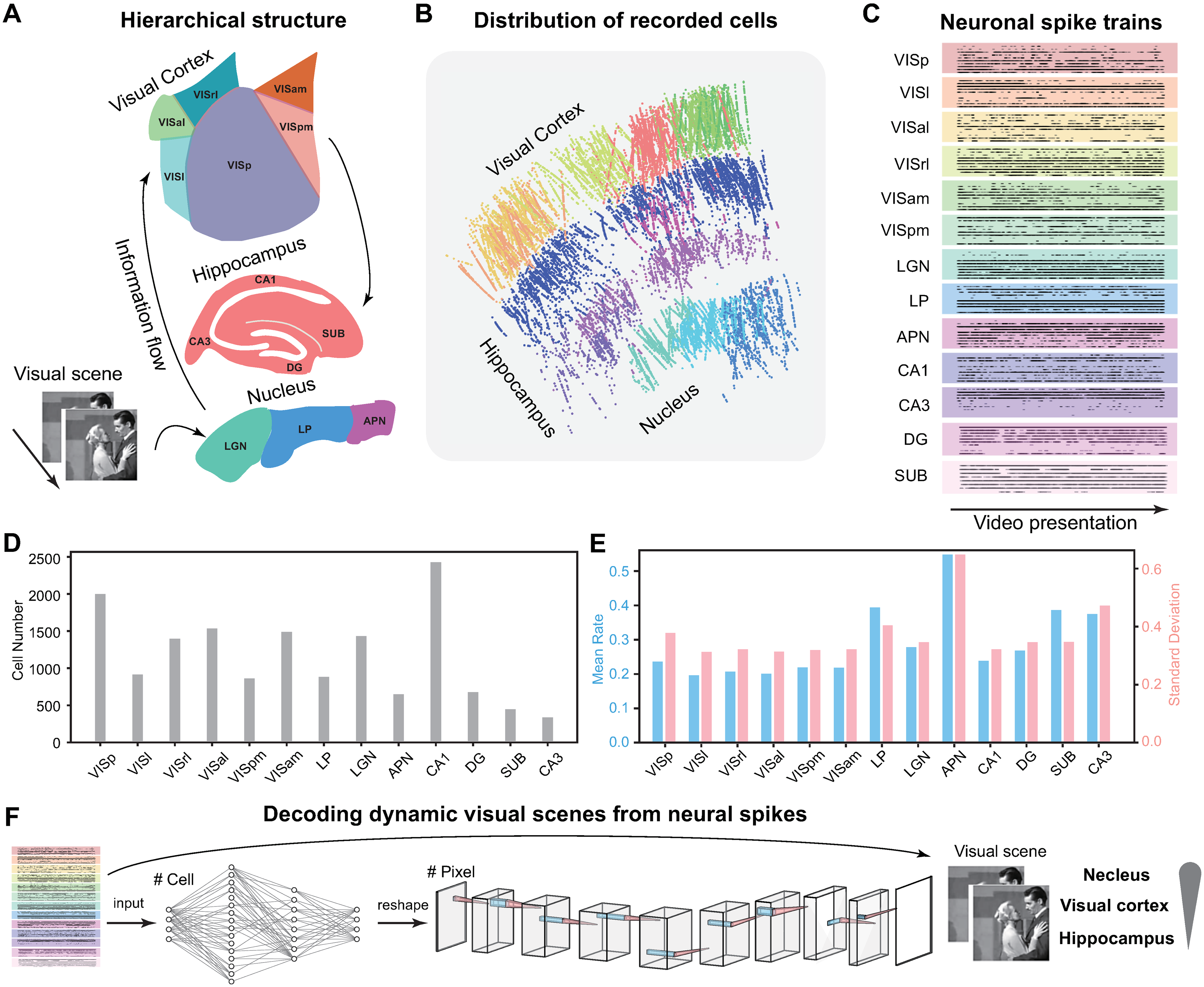
Nat. Biomed. Eng. Retinal Encoding/Decoding
Assessment of Visual Function in Blind Mice and Monkeys with Subretinally Implanted Nanowire Arrays as Artificial Photoreceptors
Ruyi Yang, Peng Zhao, Liyang Wang, Chenli Feng, Chen Peng, Zhexuan Wang, Yingying Zhang, Minqian Shen, Kaiwen Shi, Shijun Weng, Chunqiong Dong, Fu Zeng, Tianyun Zhang, Xingdong Chen, Shuiyuan Wang, Yiheng Wang, Yuanyuan Luo, Qingyuan Chen, Yuqing Chen, Chengyong Jiang, Shanshan Jia, Zhaofei Yu, Jian Liu, Fei Wang, Su Jiang, Wendong Xu, Liang Li, Gang Wang, Xiaofen Mo, Gengfeng Zheng, Aihua Chen, Xingtao Zhou, Chunhui Jiang, Yuanzhi Yuan, Biao Yan, Jiayi Zhang
2024 Nature Biomedical Engineering. 2024, 8(8): 1018-1039.

2023

2022

2021

For selected recent work from the lab, visit our recent work page.